Advanced Motion Electronics and Algorithms

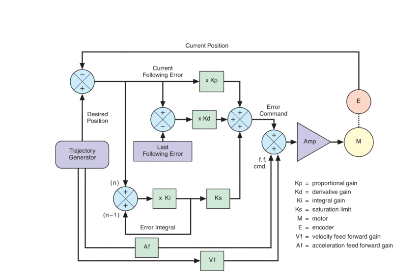
Newport motion systems are operated by advanced control electronics, all built in-house for optimal performance of the system. Our proprietary technologies come from 50 years of experience in motion control. Our control electronics and software offer unmatched precision and reliability, and are backed by life service warranty and technical support. View our Motion Controller Guide to learn more about controller products and capabilities or see Motion Electronics Design for more information.

Advanced Motion Control Solutions

Newport motion controller provides the advanced features of synchronized motion and contouring, trajectories, error compensation, event and triggers function, position capture and data acquisition. This covers various levels of applications from simple research that moves an optic, to complex industrial uses that requires coordination of multiple axes with other instruments.

Anti-Collision Software

Need to simulate a motion trajectory? Newport's proprietary anti-collision software is a powerful tool for simulating motion of the detection equipment and determining optimal trajectories for positioning the detection equipment. In that way, collisions and costly damages to your equipment are avoided. The motion simulation is done on the fly using the 3D CAD files generated during the analysis of mechanical assembly.

Automation Software for Integrated System

Advanced automation software is developed to assist customers in remote positioning, optimizing performance and facilitating the integration of software module, tailored to specific application needs.

Contact us or call 1-877-835-9620 to discuss your application needs.